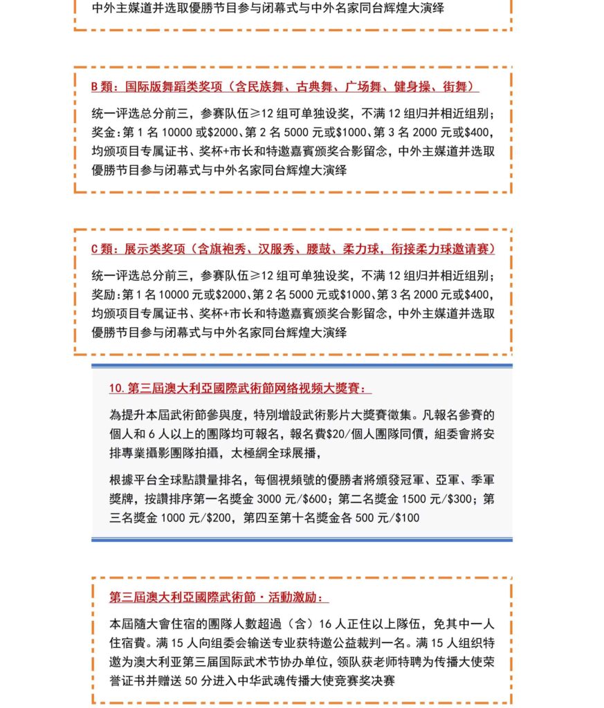
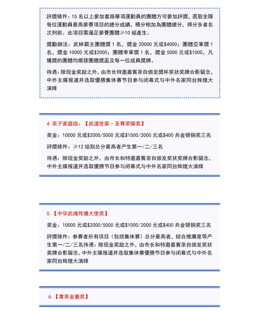
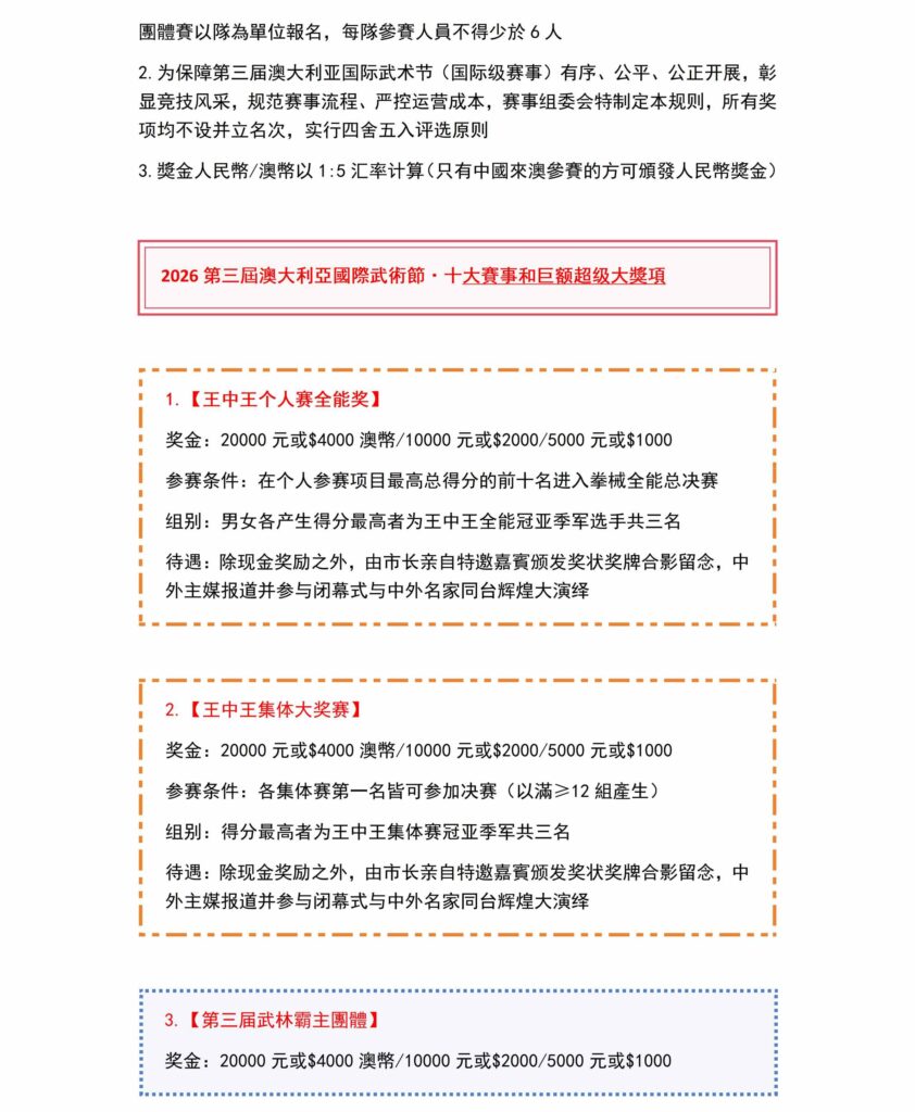
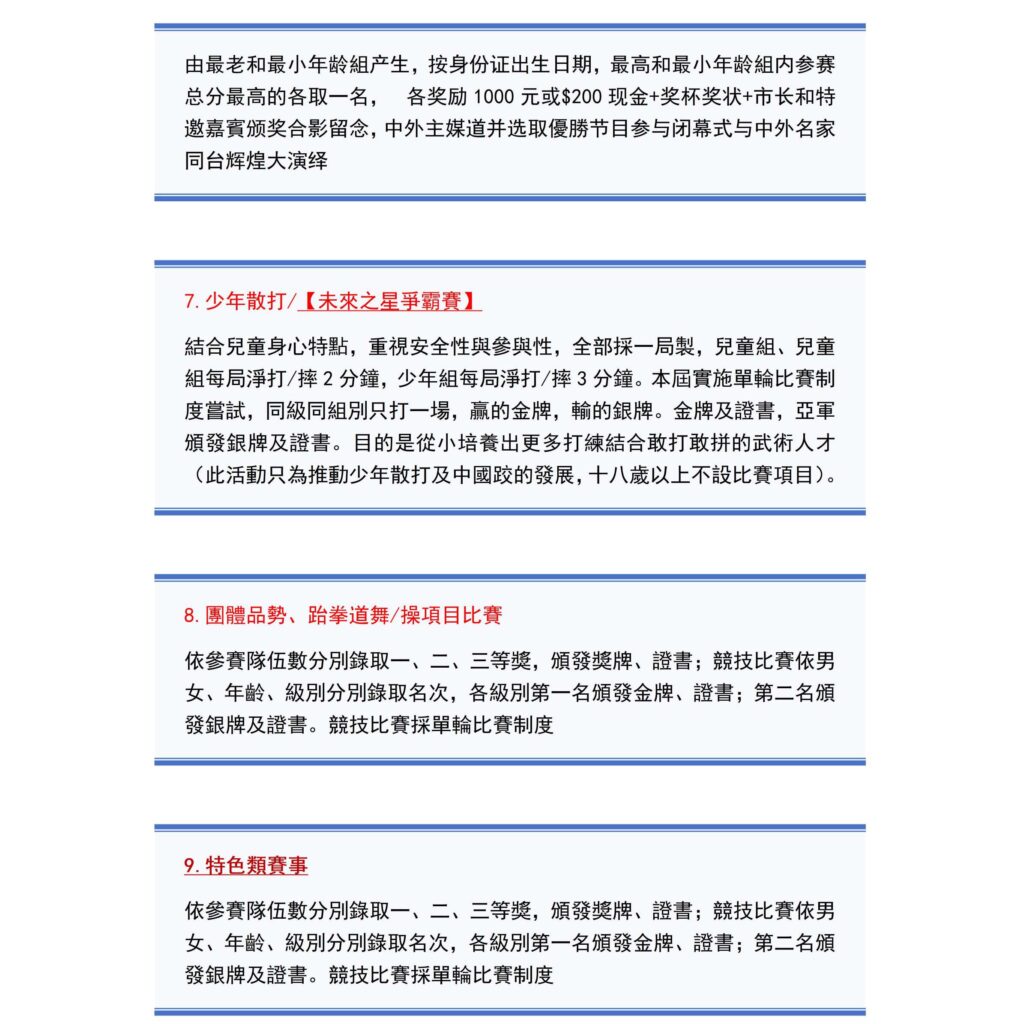
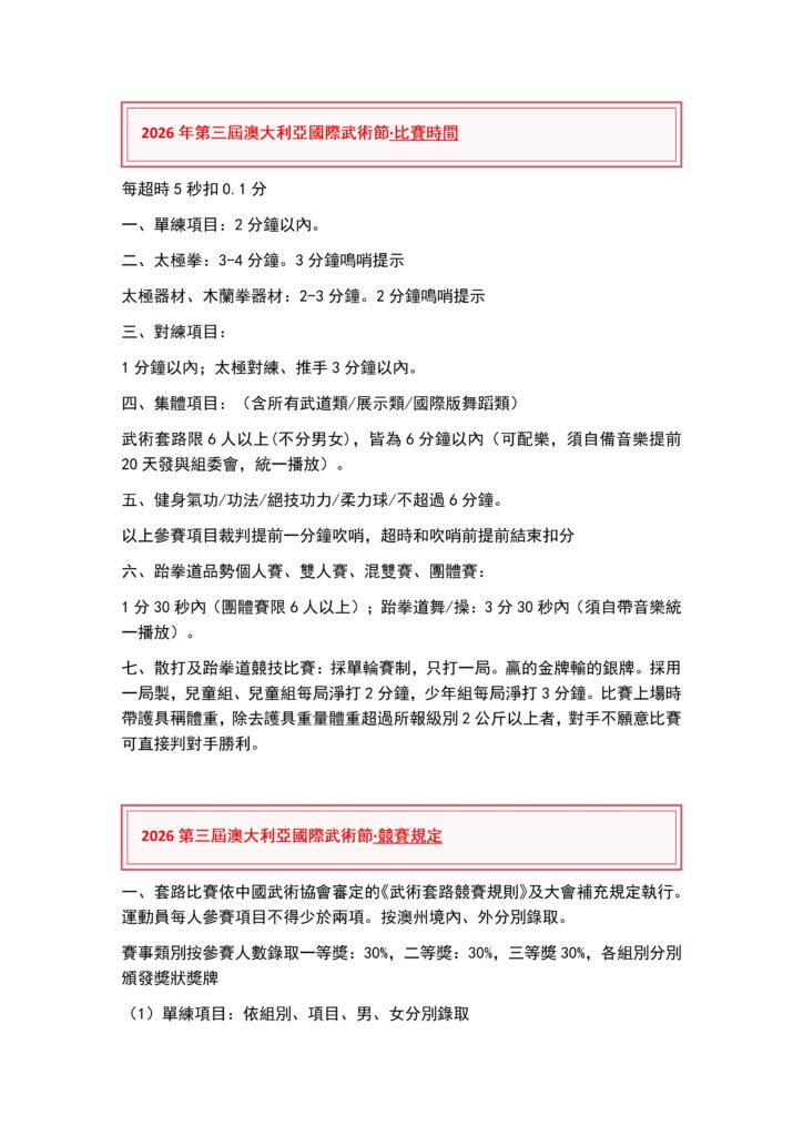
澳大利亞第三届國際武術節賽事規則 Posted by wendy 分类 武術節 Date 20 3 月 2026 澳大利亞第三届武術節年齡組分類表: 分享: wendy Previous post 讓世界著迷的名城,值得武林同道親自走一趟 20 3 月 2026 Next post 2026澳洲第三屆國際武術節報名表 20 3 月 2026 You may also like 墨城武韵|第三届澳大利亚国际武术文化节墨尔本盛大开幕 13 5 月 2026 群英薈萃 武動澳洲|第三屆澳大利亞國際武術文化節墨爾本盛大開幕(AWCC墨爾本訊 … 澳大利亞第三屆國際武術節邀請函 1 4 月 2026 澳大利亞第三屆國際武術節特色賽事通道正式開啓 1 4 月 2026